Ian Photo Dr Ian Robinson
Physics Projects 'n Stuff
Home Research Blog Consult Downloads About

2022 ... 2021 ... 2020 ... 2019 .. 2018 .. 2017

31/12/2018 - Aurora Monitor

The Aurora Monitor seems to be working well. I noticed an unusual trace this a.m. This is in close agreement (top) with that from the British Geological Survey system (bottom- yellow trace) at Eskdalemuir

homemade aurora monitor
BGS aurora monitor

Finally managed to get down to the beach with it today, only 1 crutch.

Infrasound Monitor on Saltburn Beach
Mobile Infrasound Monitor (Orange) - PI (yellow) - usb power supply (purple) - stiff foam windshield (black), below - helper (hairy).

---------------------------ooo00O00ooo---------------------------

31/12/2018 - Stats

I deliberately do not log downloads from my github repositories. However as the year ends I note with a little satisfaction that the Aurora Monitor write-up -link has been downloaded from IOP (members or paid) 187 times whilst my doctoral thesis -link appears to be gaining interest with 83 to date.

Ian robinson's thesis nbownloads 2018

---------------------------ooo00O00ooo---------------------------

26/12/2018 - Infrasound V2 - updated software

Spent a day messing around with the logging software. I was having a problem with the data-writes and plots causing the two rigs to drift from one another over 24 hours. Replacing multiprocessing with multithreading I/O routines appears to have sorted the problem.

External Infrasound Monitor
The two rigs on a single plot from midnight to ~10:30am, vertical scale is acoustic power. Rig Alpha (top) is in my loftspace, Beta is connected to a large foam windshield outdoors. Red line indicates sensor misread.

---------------------------ooo00O00ooo---------------------------

24/12/2018 - Infrasound V2

Now built and tested v2 of the Infrasound monitor. This uses the same sensor as v1 though incorporates a realtime clock for mobile use. The metal enclosure backing volume in v1 has been replaced with a plastic one which is both cheaper and easier to drill.

mems infrasound monitor breadboard mems infrasound monitor breadboard mems infrasound monitor breadboard

---------------------------ooo00O00ooo---------------------------

9/12/2018 - Infrasound Development

Spent this weekend working on the School Infrasound Monitor. The software has been rewritten, firstly to make it handle the very occasional read failure from the I2C sensor and secondly to use the multiprocessing capabilities of the latest PIs to prevent data-writes and plotting interupting sensor reads. This now appears to be working on both prototypes. The write-up for IOP/ASE publication is progressing

We also sorted the problems with adding a Real-Time Clock to the portable version (lacking a clock the PI does not know the time at boot unless connected to the Internet). I had used the 5V version of the preesure sensor rather than the 3.3V. The precise and cheap DS3231 R.T.C. I use accepts 3 or 5V however ... the PI cannot read from both the RTC (at 5V) and pressure sensor (5V) concurrently. I will specify the 3.3V mems sensor for the final version but as a workaround I used a logic level shifter, a device which is new to me. The breadboard looks a bit messy but the final version will be simpler and a doddle to make up - being self funded I did not want to order two new £35 sensors.

mems infrasound monitor breadboard
Looks much more complex than it really is - v3 will have only two electronic components on the breakout board the sensor and R.T.C. The grey box at the top is a simplified 'backing volume' - a pneumatic filter to remove pressure variations below about 0.01Hz.

Somewhat hampered by mobility problems at the mo following a bone graft. I need to get out to local windfarms and beaches to test the mobile system. Since I cannot drive .. Mrs Robinson - Taxi??

---------------------------ooo00O00ooo---------------------------

17/11/2018 - Two Infrasound Monitors

We now have two monitors, one inside the house and one outide. I am surprised by the correletion between the two. In the early morning, when the house is quiet there is a remarkable similarity in the traces - my house is more porous than I thought, the internal pressure range is about half that outdoors i.e. ~-0.3 dB.

Rig A: Outdoors with windshield Rig B: Indoors
External Infrasound Monitor
External Infrasound Monitor- Raw Plot
Internal Infrasound Monitor
Internal Infrasound Monitor- Raw Plot
Fourier Wavelet Transform External Infrasound
External Infrasound Monitor- 00-01am Wavelet transform
Fourier Wavelet Transform Internal Infrasound
Internal Infrasound Monitor- 00-01am Wavelet transform

This makes me think of siting one in my loft. The tiles will permit ingress of signals and the lining is, effectively, a tent so the signal attenuation may not be so great. Unfortunatly this will have to wait a few weeks as, following a bone graft etc. in my foot ladders are probably a poor idea.

---------------------------ooo00O00ooo---------------------------

8/11/2018 - Infrasound Fireworks

It was my eldest's 16th today. His school celebrated with two long tests whilst we set off a 36 shot mortar pack firework in the back garden (note to self -do not try and hasten away from a lit firework on crutches again - duck & weave). I was not expecting much very low frequency output following my experiments on a firing range. However we did see strong signals in the range ~2-5Hz.

As I have said before - this is the sort of immediate excitement that kids sudying science need (checking the logs not running away from lit fireworks).

Infrasound mortar fireworks
~2 minutes Infrasound from a 36 shot mortar firework . strong signal 1-5Hz.

Fourier Wavelet Transform Infrasound fireworks
Fourier Wavelet Transform - note vertical signal lines (vscale is log f)

Fourier Wavelet Transform Infrasound fireworks
Wavelet Transform - filtered out below 0.1Hz

---------------------------ooo00O00ooo---------------------------

5/11/2018 - Infrasound woes and 'scope porn

Spent some time this weekend working on v2 of the School Infrasound Monitor with middling son - who is better at soldering than I. Went well but ran into some problems getting the Pi to talk consistently via i2c over a 1m cable to the pressure sensor. I am guessing that this is a capacitance problem possibly exacerbated by the use of veroboard, unfortunately I am between oscilloscopes so tricky to check directly.

I have to keep retiring to bed to elevate my foot leading to too much ipad browsing. Whilst checking out 'scope porn' on Farnell I see that the basic Keysight 1000 series are now a sane price £500-£1000 -link. .. Dear Father Christmas ...

Simplified Backing Volume
Simpler and cheaper backing volume

Snazzy Trapezoidal case
Snazzy Trapezoidal case

Getting the sensor to work is no problem! I have already written the monitoring software and had it running for about a year. Sorting out a case and decent interconnects is problematic. I must have spent 5-10hrs obsessively trawling for cheap circular signal connectors. Expensive ones, such as Binder no probs, cheap ones rather tricky - I am tempted to recommend simply having 4 Dupont terminated connectors emerging via a grommit from the case for the school/home version.

---------------------------ooo00O00ooo---------------------------

27/10/2018 - Bedtime

Just returned home after orthopaedic surgery on one foot that will leave me relativly immobile for some time. I intend to focus on writing up and promoting the Infrasound sensor project during the evenings. I have good hopes in getting a couple of national geology/geophysics institutes interested. If we can find a couple of schools/colleges/universities in the U.K. who want to play we can put in for an outreach grant via the IOP, STFC and similar. At less than £100 per centre a couple of grand can easily get a nationwide network running. I need to buy a new oscilloscope though and a decent sig-gen.

I will also get SIDspot - the sudden ionospheric disturbance monitor online by the end of the year though this is a project primarily for promotion 2019-2020.

---------------------------ooo00O00ooo---------------------------

15/10/2018 - Hiatus

Not posted any news as I have had 'a bit on'. Likely to be going for surgery at some point which will leave me bedbound for some time. I am planning on spending part of this writing up two more papers for submission detailing the Infrasound and possibly the SID detector. I have high hopes of these, especially the Infrasound rig which would represent some rather innovative school science.

The solar flare detector has hit over 170 downloads and a fair bit of email interest which is pleasing .

---------------------------ooo00O00ooo---------------------------

28/08/2018 - CUDA ForTran is go

Those nice people at PGI have released a community version of their Fortran compiler with CUDA support i.e. no-cost. No need for me to port my ForTran visual diffraction codebase to C. Need to play with it but hopefully I can now build code in ForTran to exploit the parallel-processing capability of NVidia graphics cards. Might even be able to do a little of this with keen A-level students if I get to run a 'scientific' programming enrichment again.

Installed and compiled a simple test program this evening - will need to test CUDA when I am more awake.

--- Update -- compiled and ran a program on multiple GPUs.

---------------------------ooo00O00ooo---------------------------

27/08/2018 - Aurora Monitor - a hit!

Part of the joy in building such sensors is the excitement on checking the daily plots. Yesterday I noticed that the daily magnetometer plot looked atypical. During quiessence one expects a a diurnal cycle as shown in the top image - caused by ionisation of the upper atmosphere in sunlight. The middle plot shows 26/8/18 a distinctly atypical plot indicating changes in the solar wind possibly heralding an aurora. For comparison the third image is the same day from the British Geological Survey instrument at Eskdalemuir, the yellow plot is for a magnetometer orientated East West as is my instrument. The bottom image (green line) are the BGS hourly standard deviation from the norm clearly indicating a solar storm event during this period. It works.

This is the excitement that kids studying science need!

Typical plot during solar quiessence 21/8/18
Typical local plot during solar quiessence

Plot during solar storm 26/8/18
Local plot during minor solar storm 26/8/18

BGS Magnetometer during solar storm 26/8/18
BGS Magnetometer during minor solar storm 26/8/18 (yellow line)

BGS Hourly deviations during solar storm 26/8/18
BGS Hourly deviations during minor solar storm 26/8/18 (green line)

---------------------------ooo00O00ooo---------------------------

23/08/2018 - Smoky Quartz - Test Cut

A quicky photo of recent test cut - included smoky quartz (i.e. the marks are internal not on the surface), design 'Smithsonian' Bar by Jeff Graham.

faceted smoky quartz, smithsonian bar cut
Faceted smokey quartz, Smithsonian Bar by Jeff Graham

---------------------------ooo00O00ooo---------------------------

15/08/2018 - SIDSpot - fun with KiCAD

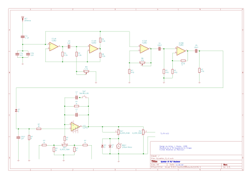
Version 5 of KiCAD is out and I have spent a couple of days playing with it. Now building a Spice simulation of one of the SIDSpot circuits. I am pursuing two approaches here - giving teams of students plenty of different opportunities. This circuit below uses a tuned antenna connected to a tuner/amplifier. Lots of nice basic electronics here for GCSE and A-level physics students with plenty of room for adaptation. The second does away with the tuner, rather the amplified signal from the antenna is sampled by a fast sound-card then F.F.T. is used to extract multiplie desired signals. I have got this working on a Raspberry PI (I think). More testing required.

acoustic power
Gyrator III based S.I.D. Detector Circuit in KiCAD

---------------------------ooo00O00ooo---------------------------

28/07/2018 -Infrasound trace - violent thunderstorm starting at approx 19:15.

It rumbled on for a few hours.

raw plot acoustic power
Infrasound during violent thunderstorm

raw plot acoustic power
Violent thunderstorm infrasound - continuous wavelet transform

---------------------------ooo00O00ooo---------------------------

4/06/2018 - 2nd Infrasound Monitor

Ordering parts for a 2nd infrasound monitor - mems sensor and ciruitry being identical to the first. This should allow me to check whether they are both picking up the same signals. I will make minor casing and port changes to the new one to make building less fiddly and permit easy connection of a porous hose windfilter. This should be a little better for mobile readings -- windfarms, airfields and quarries ahoy. I am looking into an opensource server system to permit easy integration of signals from a range of sensors. i.e. If I get get some schools across the U.K. and Europe interested we could then combine signals to for a network of infrasound, aurora, lightning and S.I.D detectors.

Cheap and opensource -- excellent projects for schools and oddles of good publicity.

Ian :-)

---------------------------ooo00O00ooo---------------------------

3/06/2018 - Padparadscha Sapphire - 'Alien Outpost'

5.5ct 10mm high, symmetrical. The cut is 'Alien Outpost' by Greg Glenn - a classic gemstone designer. 49 facets optimized for sapphire. This stone was very slowly cut, mostly on 3000 grit, polished on 8000 grit and finished on 100,000 grit using a ceramic lap for maximum sparkle and flatness.

sapphire1 sapphire2 sapphire3
Padparadscha Sapphire - Alien Outpost Design

---------------------------ooo00O00ooo---------------------------

2/06/2018 - Brazilian Amethyst - 'Cube Illusion'

An unusual and rather difficult cut. Reminds me of an Escher drawing, when moved the central cube appears and disappears. This particular cut is surprisingly tricky and rather time consuming, I went through a number of stones before I got it right. It took so long that I am unlikely to do another for some time. 9-9.1 mm high. A very deep brazilian purple.

cube Illusion 1 cube Illusion 2
Amethyst - Cube Illusion Design

---------------------------ooo00O00ooo---------------------------

1/06/2018 - Lab/Station Space

I have been hampered by a lack of lab space for my geophysics sensors. Thus I have spent 4 days clearing out my loft. Removing water tanks. reinsulating, boarding and finally creating a warm space. I expect to use one third of this for emplacing various sensors - the aurora monitor is running and I can start experimenting with new antenna for the SidSpot system. There are three wired ethernet ports, decent lighting and dedicated mains and USB power. Rather chuffed!

loft loft
Emplacing sensors in new loftspace

---------------------------ooo00O00ooo---------------------------

22/05/2018 - Time to get moving

I now feel I am in a position to roll out. I have three established projects (though the SID detector needs some more testing). I aim for a project budget of no more than £100 which should be enough to keep a team of, say 6 students busy for a year or so. Each project could run easily run for years with improvements and testing. All that excludes the data analysis with data fed 24/7 to a school website. It gets quite addictive, the first thing one does in the morning is check the previous day's plots. Most kids have never experienced the excitement of such real data gathering. Nor have many undergraduates! We are talking solar flares, aurora and infrasound.

I have a couple of university departments and two National Institutes in the UK in mind who I am thinking on approaching for support. I feel we could really get the ball rolling on this and have some excellent real science projects in geophysics and space science running in schools and colleges. Rather then sending out a shiny box the students build, test and improve upon these low-cost initial designs. Hands-on science with a real sense of involvement and ownership.

---------------------------ooo00O00ooo---------------------------

19/05/2018 - Infrasound Monitor Moved

For the past couple of weeks the infrasound monitor has sat in my loft - my assumption being that the tiled roof will act as a wind baffle. The weather has been quiet and the plots show this with spikes and noise at various times of the day with quiescence in-between. The background noise appears to be of the order of +/- 0.15 Pa - not bad at 1:600,000 of atmospheric pressure.

Today I moved the rig to my garden in preparation for boarding out the loft. Started and abandoned as we are in a minor heat wave - hot air rises Ian!. When boarded I will been able to emplace 10m dipole and various loop antenna I have been testing for the SidSpot. This is a sudden ionospheric disturbance monitor which should spot solar flares. I previously had a team of A-level physics students sucessfully build one though the kit was effectively all analog. My new design has a lower noise pre-amp, integrates with a PI/PC and allows for much student testing and variation of the antenna, pre-amp and digital interface -- nice and open-ended.

In a school with the ability to emplace two large loop antenna one should be able to spot GRBs - gamma-ray bursts from neutron stars. Now kids will be doing real cutting edge space science.


raw plot acoustic power

---------------------------ooo00O00ooo---------------------------

17/5/2018 - and now for something completely different

Started cutting the silver for a heavy ring for a friend at work. Bit too thick to bend into a ring. It should really be cast but with plenty of annealing along the way I may be able to avoid cracking.
Kim's ring!
Kim's Ring #1.

---------------------------ooo00O00ooo---------------------------

14/5/2018 - S.I.D Musings

Reading, thinking and tinkering. I am going off using a software defined radio for the school/college version of my Sudden Ionospheric Disturbance monitor (SidSpot). I want a project that allows tinkering and easy expansion/improvement. Coding an SDR for a PI which allows monitoring of signal strength at specific frequencies is too heavy a topic for school kids. I want to avoid, as ever an overly neat solution that becomes another shiny box in the corner of the lab. I am returning to individual tuning circuits for each frequency feeding into a PI for logging. I feel that kids would enjoy building and testing the circuits and could then, if keen potentially improve upon them and experiemnt with alternate designs. I had a group build such a monitor 4 years ago though they ran out of time before getting it online. I feel they learnt much from the process - looked v.good on their UCAS applications too.

I am boarding out my loft over the next half-term and can set aside space for loop antenna, my aurora monitor and other projects.

---------------------------ooo00O00ooo---------------------------

9/5/2018 - More soviet surplus goodies

Postie today delivered a package from Russia. Various Lithium Niobate prisms for me to facet. Like the tantalate probably surplus from the high-tec defense programs of the 80's. A clear opto-electronic ceramic with a high refractive index - close to that of diamond. Rare stuff.

lithium niobate
one of a number of lithium niobate pieces for faceting.

---------------------------ooo00O00ooo---------------------------

6/5/2018 - Chillin with white sapphire

Relaxing with a change of scene. Continuing to cut a white sapphire which I have been neglecting under pressure of work- 'Sweetheart' cut - same size and cut as the one somewhere below.

null rifle signature plot
White sapphire on faceting machine.

---------------------------ooo00O00ooo---------------------------

6/5/2018 - Infrasound: a null result

I had forgotten the sheer excitement and frustration of research. Today I carried out a field test at a firing range. I assumed that fullbore rifles would create some discernable infrasound signal - I appear to be wrong. The sensor was sited approx 100m behind the firing point where some 8 shooters were using target rifles - mostly .308 calibre. Nothing! A crude calculation would give the fundamental frequency of the barrel at about 150 Hz, whilst I am measuring well below 20Hz. However I am still surprised that so little infrasound is generated given the thump these rifles give. Time to go off to somewhere with really big machines to give it a test - I am thinking jet engines.

This project could be superb for students. Coding, electronics, constuction, real testing (lots of big loud things - truck engines, jet engines, windfarms), signal processing and data analysis all in a little studied field. The system is cheap and easily portable. Kids could take them home for the weekend and monitor infrasound in their locales.

null rifle signature plot driving home plot
Infrasound from fullbore rifles - null result.

The dates and times are incorrect due to the systems lack of a real-time clock. I will be adding a GPS module for more accurate timekeeping and location logging

The spike at 195 and after 230 minutes were caused by car doors closing and driving off. The monitor was working - the second plot was recorded as I drove home.

---------------------------ooo00O00ooo---------------------------

4/5/2018 - Infrasound Update

The Infrasound monitor is currently offline. the system has been tested with a USB battery and runs for a couple of days happily. I will be spending May/June performing field tests near likely infrasound sources including windfarms, beaches (the surf), fullbore rifle ranges, quarries et al. I am planning a second monitor, the same sensor rig as the first but with a spiral hose noise reduction system. Such a device will be capable of being installed for a few hours at a test site and should give similar performance to a permanent fixed arm system.This should allow me to compare the perfomance of the two system if they in close proximity. I need to find a suitable location for semi-permanent installation but have a couple in mind. With that we will be cooking - hopefully!
infrasound wind reduction
Spiraling-outward microporous hose connected to a microbarometer at Piñon Flat Observatory 9 ref: l2a.ucsd.edu/pub/WalkerHedlin_NoiseReduction_Springer2010.pdf

---------------------------ooo00O00ooo---------------------------

29/4/2018 - Maker Faire

Had an excellent time at M:F. Interest from a number of attendees with some follow up to do.
MakerFaire2018
Me: knackered after talking for the best part of two days.

---------------------------ooo00O00ooo---------------------------

22/4/2018 - Maker Faire next weekend

Getting ready to show-off my school/home geophysics projects next weekend. Made up a poster, faffed around in Adode Illustrator (too complex), Scribus (too fiddly), Powerpoint (too Microsoft), before returning, once again to LaTex-Beamer. Just right.

Maker faire Poster

---------------------------ooo00O00ooo---------------------------

2/4/2018 - A sapphire in a novel setting

A pressie for Mrs Robinson. 'Sweetheart Cut' (design by the late Jeff Graham) 5ct sapphire cut by myself. I was going for a minimalist setting with the stone 'floating' above. Beveled sterling silver bar about 4cm tall. Rather pleased with how it turned out. The photo is a bit lousy but looks very tasty in the flesh.
Sapphire in a setting

---------------------------ooo00O00ooo---------------------------

10/3/2018 - Playing with my new Video Card

Took delivery of a new computer this week with 640 GPU cores. I have spent a few hours trying to adapt some python progs to offload processing to the video card (CUDA) - with some success. I intend to rebuild my virtual diffraction code to make use of the parallel processing available with such cards. Tempted to write the core in ForTran partly as I can more easily see & control what is happening and, partly to infuriate computer scientists.

Sample 2d contour plots of partly filled Pd-H I41 /amd lattice in hk0 and hk1. Approx 1012 ray paths calculated, 106 atoms projecting onto a 106 pixel detector.

---------------------------ooo00O00ooo---------------------------

4/3/2018 - Rebuilt Infrasound Monitor

Rebuilt from scratch with new case and internal components ready for the MakerFaire in April. Seems to be functioning and uploading to this site in realtime -link. I will prep a new paper and sort build / software instructions for github in due course. I think this could be a goodie.

---------------------------ooo00O00ooo---------------------------

3/3/2018 - Exotic Faceting Material

Postie delivered a package from Russia containing three pieces of Lithium Tantalate - LiTaO3. An exotic optoelectronic ceramic, little cut due to scarcity, high refractive index (2.2) and crazy high dispersion (0.128) - three times that of diamond. Given where it was posted from and the date of 1978 I suspect this is old stock from the soviet high-tec defense industry. Rare stuff, I will have to think carefully about suitable cuts.

LiTaO3 prism
A relic of the soviet defense industry

---------------------------ooo00O00ooo---------------------------

2/3/2018 - Aurora Monitor: construction details & code updated on github

Available at https://github.com/starfishprime101.

---------------------------ooo00O00ooo---------------------------

19/2/2018 - Aurora Monitor: Paper Published

Available at https://doi.org/10.1088/1361-6552/aaacb2.

---------------------------ooo00O00ooo---------------------------

24/1/2018 - Paper on Aurora Monitor Accepted :-)

Feeling rather chuffed, the paper describing my Aurora Monitor has passed peer review for the I.O.P. so should be published at some point soon in Physics Education. Hopefully it may generate some interest in the U.K. and overseas. Unfortunately I am close to giving up on pushing novel projects in the U.K. Here relentless focus on exam mark league tables and the effective elimination of practical assessment is killing off innovation in hands-on science education. I have had more interest from mainland Europe than locally. I do continue to promte such projects in the U.K. and would be more than happy to give help and guidance to any schoolor individual interested in having a go.

---------------------------ooo00O00ooo---------------------------

12/1/2018 - Maker Faire is Go

My application to display the Aurora and Infrasound Monitors has been accepted for this year's Maker Faire in Newcastle on 28th & 29th April . Time to get moving on tidying up the Infrasound rig and put the software on GitHub

---------------------------ooo00O00ooo---------------------------